0371-60973370
又一波电厂设备原理动图重磅来袭,你准备好了吗?

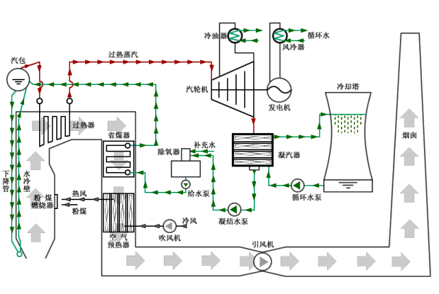
▲ 火力发电流程原理

▲ 核能发电流程原理

▲ 水力发电流程原理

▲ 光热发电原理
▲ 垃圾发电原理

▲ 蒸汽吸收式制冷原理

▲ 尿素热解脱硝流程原理

▲ 湿法脱硫工艺原理


▲ 钢球磨煤机内煤的破碎原理

▲ 碎煤机工作原理

▲ 螺旋输送机(绞龙)原理




▲ 多管电除尘器

▲ 立式旋风水膜除尘器


▲ 电除尘

▲ 液力耦合器原理

▲ 除氧器横截面图

▲ 气动门工作原理
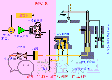
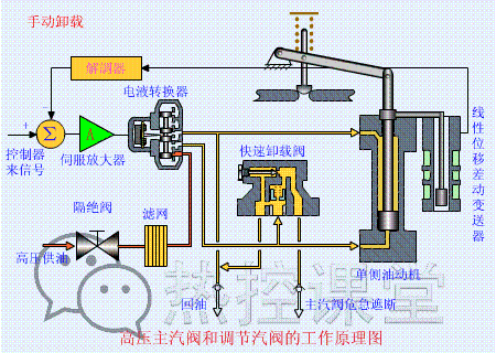
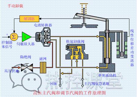
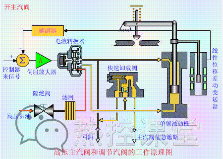
▲ 液压系统工作原理 ▲ ETS动作原理 ▲ MTS动作原理 ▲ OPC动作原理 ▲ 快速卸载原理 ▲ 手动卸载原理 ▲ 手动遮断及复位原理(75S) ▲ 调门关原理 ▲ 调门开原理 ▲ 远程遥控复位原理(55S) ▲ 遮断原理(90S) ▲ 各类阀门原理 ▲ 孔板流量计 ▲ 文丘里流量计 ▲ 涡街流量计 ▲ 压力表原理 ▲ 翻板式液位计原理 ▲ 地磅秤原理 ▲ 皮带秤原理 ▲ 水环真空泵原理 ▲ 风机挡板门原理 ▲ 螺杆压缩机原理 ▲ 减速机构造与原理 ▲ 电机原理动图







































▲ 压滤机原理

▲ RO膜工作原理


▲ 滚动轴承原理

▲ 滑动轴承构造与原理