0371-60973370
党中央、国务院高度重视大气污染防治工作,将打赢蓝天保卫战作为打好污染防治攻坚战的重中之重。近年来,我国环境空气质量持续改善,细颗粒物(PM 2.5 )浓度大幅下降,但环境空气质量改善成果还不稳固,尤其是京津冀及周边地区秋冬季期间大气环境形势依然严峻,PM2.5平均浓度是其他季节的2倍左右,重污染天数占全年90%以上。2018-2019年秋冬季,京津冀及周边地区PM2.5平均浓度同比上升6.5%,重污染天数同比增加36.8%。部分地区散煤复烧、“散乱污”企业反弹、车用油品不合格、重污染天气应对不力等问题仍然突出。2020年是打赢蓝天保卫战三年行动计划的目标年、关键年,2019-2020年秋冬季攻坚成效直接影响 2020年目标的实现。据预测,受厄尔尼诺影响,2019-2020年秋冬季气象条件整体偏差,不利于大气污染物扩散,进一步加大了大气污染治理压力,必须以更大的力度、更实的措施抵消不利气象条件带来的负面影响。各地要充分认识2019-2020年秋冬季大气污染综合治理攻坚的重要性和紧迫性,扎实推进各项任务措施,为坚决打赢蓝天保卫战、全面建成小康社会奠定坚实基础。
一、总体要求
主要目标:稳中求进,推进环境空气质量持续改善,京津冀及周边地区全面完成2019年环境空气质量改善目标,协同控制温室气体排放,秋冬季期间(2019年10月1日至2020年3月31日)PM2.5平均浓度同比下降5.5%,重度及以上污染天数同比减少8%(详见附表1)。
实施范围:京津冀及周边地区,包含北京市,天津市,河北省石家庄、唐山、邯郸、邢台、保定、沧州、廊坊、衡水市以及雄安新区,山西省太原、阳泉、长治、晋城市,山东省济南、淄博、济宁、德州、聊城、滨州、菏泽市,河南省郑州、开封、安阳、鹤壁、新乡、焦作、濮阳市(以下简称“2+26”城市,含河北省定州、辛集市,河南省济源市)。
基本思路:坚持标本兼治,突出重点难点,积极有效推进散煤治理,严防“散乱污”企业反弹,深入实施钢铁行业超低排放改造和产业集群综合整治,严厉打击黑加油站点,大力推进“公转铁”项目建设。坚持综合施策,强化部门合作,加大政策支持力度,开展柴油货车、工业炉窑、挥发性有机物(VOCs)和扬尘专项治理行动。推进精准治污,强化科技支撑,因地制宜实施“一市一策”,全面加大西南传输通道城市污染减排力度;实施“一厂一策”管理,推进产业转型升级。积极应对重污染天气,进一步完善重污染天气应急预案,按照全覆盖、可核查、可考核的原则,夯实应急减排措施;实行企业分类分级管控,环保绩效水平高的企业重污染天气应急期间可不采取减排措施;加强区域应急联动。强化压力传导,持续推进强化监督定点帮扶工作,实行量化问责,完善监管机制,层层压实责任。
二、主要任务
(一)调整优化产业结构。
1. 深入推进重污染行业产业结构调整 。各地要按照本地已出台的钢铁、建材、焦化、化工等行业产业结构调整、高质量发展等方案要求,细化分解2019年度任务,确保按时完成,取得阶段性进展。2019年12月底前,天津市关停荣程钢铁588立方米高炉1台;河北省压减钢铁产能1400万吨、焦炭产能300万吨、平板玻璃产能660万重量箱;山西省压减钢铁产能175万吨、焦炭产能1000万吨;山东省压减焦化产能1031万吨。河北省加快1000立方米以下高炉和100吨以下转炉淘汰。河北、山西、山东加快推进炉龄较长、炉况较差的炭化室高度4.3米焦炉淘汰工作。河北、山东、河南要按照 2020年底前炼焦产能与钢铁产能比不高于0.4的目标,加大独立焦化企业淘汰力度。山东、河南积极推进10万吨以下铝用炭素生产线淘汰。天津、山东加大化工园区整治力度,推进安全、环保不达标以及位于环境敏感区的化工企业关闭或搬迁。
2.推进传统产业集群升级改造。主要传统产业集群包括铸造、砖瓦、陶瓷、玻璃、耐火材料、石灰、矿物棉、独立轧钢、铁合金、有色金属再生、炭素、化工、煤炭洗选、包装印刷、家具、人造板、橡胶制品、塑料制品、制鞋、制革等。各地要结合本地产业特征,针对特色产业集群,进一步梳理产业发展定位,确定发展规模及结构,2019年10月底前,各地成立领导小组,制定综合整治方案,建设清洁化产业集群。按照“标杆建设一批、改造提升一批、优化整合一批、淘汰退出一批”的总体要求,统一标准、统一时间表,从生产工艺、产品质量、安全生产、产能规模、燃料类型、原辅材料替代、污染治理等方面提出具体治理任务,加强无组织排放控制,提升产业发展质量和环保治理水平。要培育扶持树立标杆企业,引领集群转型升级;对保留的企业,推行厂房标准化建设,加强生产工艺过程和物料储存、运输无组织排放管控,有组织排放口全面达标排放,厂区道路和裸露地面硬化、绿化;制定集群清洁运输方案,优先采取铁路、水运、管道等清洁运输方式;积极推广集中供汽供热或建设清洁低碳能源中心,具备条件的鼓励建设集中涂装中心、有机溶剂集中回收处置中心等;对集群周边区域进行环境整治,垃圾、杂草、杂物彻底清理,道路硬化、定期清扫,环境绿化美化。山西省煤炭洗选企业较多的城市应制定专项整治方案,对规模小、环保设施达不到要求的企业实施淘汰、整合;对保留的企业实施深度治理,全面提升煤炭储存、装卸、输送以及筛选、破碎等环节无组织排放控制水平。加快推进产业集群环境空气质量颗粒物、VOCs等监测工作。
3. 坚决治理“散乱污”企业。统一“散乱污”企业认定标准和整治要求。各城市要根据产业政策、产业布局规划,以及土地、环保、质量、安全、能耗等要求,进一步明确“散乱污”企业分类处置条件。对于提升改造类企业,要坚持高标准、严要求,对标先进企业实施深度治理,由相关部门会审签字后方可投入运行。要求所有企业挂牌生产、开门生产。进一步夯实网格化管理,落实乡镇街道属地管理责任,以农村、城乡结合部、行政区域交界等为重点,强化多部门联动,坚决打击遏制“散乱污”企业死灰复燃、异地转移等反弹现象。实行“散乱污”企业动态管理,定期开展排查整治工作。创新监管方式,充分运用电网公司专用变压器电量数据以及卫星遥感、无人机等技术,扎实开展“散乱污”企业排查及监管工作。
4. 加强排污许可管理。2019年12月底前,按照固定污染源排污许可分类管理名录要求,完成人造板、家具等行业排污许可证核发工作。按照《关于开展固定污染源排污许可清理整顿试点工作的通知》(环办环评函〔2019290号)要求,深入实施固定污染源排污许可清理整顿工作,核发一个行业,清理一个行业。通过落实“摸、排、分、清”四项重点任务,全面摸清已完成排污许可证核发的24个重点行业排污单位情况,清理无证排污单位,做到排污许可证应发尽发,最终将所有固定污染源全部纳入生态环境管理。加大依证监管和执法处罚力度,清理无证排污单位,依法依规责令停产停业;对未按期完成整改要求的,严厉查处无证排污行为;对按期完成整改要求的,督促企业按证排污。
5. 高标准实施钢铁行业超低排放改造。各地要加强组织领导,落实好《关于推进实施钢铁行业超低排放的意见》。各省(市)应加快制定本地钢铁行业超低排放改造计划方案,系统组织超低排放改造工作,确定年度重点工程项目。实施改造的企业要严格按照超低排放指标要求,全面实施有组织排放、无组织排放治理和大宗物料产品清洁运输。各地要增强服务意识,加强对企业的指导和帮扶,协调组织相关资源,为企业超低排放改造尤其是清洁运输等提供有利条件。2019年12月底前,河北省完成钢铁行业超低排放改造1亿吨,山西省完成1500万吨。因厂制宜选择成熟适用的环保改造技术。除尘设施鼓励采用湿式静电除尘器、覆膜滤料袋式除尘器、滤筒除尘器等先进工艺;烟气脱硫应实施增容提效改造等措施,提高运行稳定性,取消烟气旁路,鼓励净化处理后烟气回原烟囱排放;烟气脱硝应采用活性炭(焦)、选择性催化还原(SCR)等高效脱硝技术。加强源头控制,高炉煤气、焦炉煤气应实施精脱硫,高炉热风炉、轧钢热处理炉应采用低氮燃烧技术;鼓励实施烧结机头烟气循环。加强评估监督。生态环境部制定钢铁行业超低排放改造工程评估监测技术指南。企业经评估确认全面达到超低排放要求的,按有关规定执行税收、奖励、差别化电价等激励政策,在重污染天气预警期间执行差别化应急减排措施;对在评估工作中弄虚作假的企业,一经发现,取消相关优惠政策,企业应急绩效等级降为 C 级。
6. 推进工业炉窑大气污染综合治理。按照“淘汰一批、替代一批、治理一批”的原则,全面提升相关产业总体发展水平。各地要结合第二次污染源普查工作,系统建立工业炉窑管理清单;2019年9月底前,各省(市)制定工业炉窑大气污染综合治理实施方案,确定分年度重点项目。加快淘汰落后产能和不达标工业炉窑,实施燃料清洁低碳化替代。重点区域加快取缔燃煤热风炉,基本淘汰热电联产供热管网覆盖范围内的燃煤加热、烘干炉(窑),淘汰一批化肥行业固定床间歇式煤气化炉。2019年12月底前,各地基本淘汰陶瓷、日用玻璃、玻璃纤维、耐火材料、独立轧钢等行业煤气发生炉。河北省邢台市沙河玻璃园区清洁煤制气中心建设取得明显进展。深入推进工业炉窑污染深度治理,全面加强有组织和无组织排放管控。2019年10月1日起,各地焦化行业全面执行大气污染物特别排放限值。全面加强无组织排放管理,严格控制工业炉窑生产工艺过程及相关物料储存、输送等环节无组织排放。电解铝企业全面推进烟气脱硫设施建设,实施热残极冷却过程无组织排放治理,建设封闭高效的烟气收集系统。平板玻璃、建筑陶瓷企业应取消脱硫脱硝烟气旁路或设置备用脱硫脱硝设施。鼓励水泥企业实施污染深度治理。推进5.5米以上焦炉实施干熄焦改造。暂未制订行业排放标准的工业炉窑,按照颗粒物、二氧化硫、氮氧化物排放限值分别不高于30、200、300毫克/立方米进行改造,其中,日用玻璃、玻璃棉氮氧化物排放限值不高于400毫克/立方米。
7. 提升VOCs综合治理水平。各地要加强对企业帮扶指导,对本地VOCs排放量较大的企业,组织编制“一厂一策”方案。加大源头替代力度。2019年10月底前,工业和信息化部、市场监管总局出台低VOCs含量涂料产品技术要求。各地要大力推广使用低VOCs含量涂料、油墨、胶粘剂,在技术成熟的家具、集装箱、整车生产、船舶制造、机械设备制造、汽修、印刷等行业,全面推进企业实施源头替代。强化无组织排放管控。全面加强含VOCs物料储存、转移和输送、设备与管线组件泄漏、敞开液面逸散以及工艺过程等五类排放源VOCs管控。按照“应收尽收、分质收集”的原则,显著提高废气收集率。密封点数量大于等于2000个的,开展泄漏检测与修复(LDAR)工作。推进建设适宜高效的治理设施,鼓励企业采用多种技术的组合工艺,提高VOCs治理效率。低浓度、大风量废气,宜采用沸石转轮吸附、活性炭吸附、减风增浓等浓缩技术,提高VOCs浓度后净化处理;高浓度废气,优先进行溶剂回收,难以回收的,宜采用高温焚烧、催化燃烧等技术。油气(溶剂)回收宜采用冷凝+吸附、吸附+吸收、膜分离+吸附等技术。低温等离子、光催化、光氧化技术主要适用于恶臭异味等治理;生物法主要适用于低浓度VOCs废气治理和恶臭异味治理。VOCs初始排放速率大于等于2千克/小时的,去除效率不应低于80%(采用的原辅材料符合国家有关低VOCs含量产品规定的除外)。2019年10月底前,各地开展一轮VOCs治理执法检查,将有机溶剂使用量较大的,存在敞开式作业的,末端治理仅使用一次活性炭吸附、水或水溶液喷淋吸收、等离子、光催化、光氧化等技术的企业作为重点,对不能稳定达到《挥发性有机物无组织排放标准》以及相关行业排放标准要求的,督促企业限期整改。
(二)加快调整能源结构。
8. 有效推进清洁取暖。按照“以气定改、以供定需,先立后破、不立不破”的原则,在保证温暖过冬的前提下,集中资源大力推进散煤治理;同步推动建筑节能改造,提高能源利用效率,保障工程质量,严格安全监管。各城市应按照2020年采暖期前平原地区基本完成生活和冬季取暖散煤替代的任务要求,统筹确定2019年度治理任务。2019年采暖期前,中央财政支持北方地区冬季清洁取暖第一批试点城市力争基本完成清洁取暖改造任务。各地要以区县或乡镇为单元整体推进,不得在各村、镇(乡)零散式开展。因地制宜,合理确定改造技术路线。坚持宜电则电、宜气则气、宜煤则煤、宜热则热,积极推广太阳能光热利用和集中式生物质利用。各地应根据签订的采暖期供气合同以及实际供气供电能力等,合理确定“煤改气”“煤改电”户数。要充分利用电厂供热潜能,加快供热管网建设,加大散煤替代力度。“煤改电”要以可持续和取暖效果受群众欢迎的技术为主,积极推广集中式电取暖、蓄热式电暖器、空气源热泵等,不鼓励取暖效果差、群众意见大的电热毯、“小太阳”等简易取暖方式。根据各地上报情况,2019年10月底前,“2+26”城市完成散煤替代493万户。其中,天津市36.3万户、河北省224.2万户、山西省39.7万户、山东省122.3万户、河南省70.1万户。
9. 严防散煤复烧。各地要采取综合措施,加强监督检查,防止已完成替代地区散煤复烧。对已完成清洁取暖改造的地区,地方人民政府应依法划定为高污染燃料禁燃区,并制定实施相关配套政策措施。各地应加大清洁取暖资金投入,确保补贴资金及时足额发放。加强用户培训和产品使用指导,帮助居民掌握取暖设备的安全使用方法。对暂未实施清洁取暖的地区,开展打击劣质煤销售专项行动,对散煤经销点煤炭质量进行全面抽检,确保行政区域内使用的散煤质量符合国家或地方标准要求。
10. 严格控制煤炭消费总量。各省(市)要严格落实“十三五”煤炭消费总量控制目标任务,统筹后两年煤炭消费总量控制时序进度,防止压减任务集中于2020年。强化源头管控,严控新增用煤,对新增耗煤项目严格实施等量或减量替代;着力削减非电用煤,重点压减高耗能、高排放、产能过剩行业及落后产能用煤。加快推进30万千瓦及以上热电联产机组供热半径15公里范围内的燃煤锅炉和落后燃煤小热电关停整合。对以煤为燃料的工业炉窑,加快使用清洁低碳能源或利用工厂余热、电厂热力等进行替代。
11. 深入开展锅炉综合整治。依法依规加大燃煤小锅炉(含茶水炉、经营性炉灶、储粮烘干设备等燃煤设施)淘汰力度,加快农业大棚、畜禽舍燃煤设施淘汰。坚持因地制宜、多措并举,优先利用热电联产等方式替代燃煤锅炉。2019年10月底,“2+26”城市行政区域内基本淘汰每小时35蒸吨以下燃煤锅炉。锅炉淘汰方式包括拆除取缔、清洁能源替代、烟道或烟囱物理切断等。加大生物质锅炉治理力度。各地应结合第二次污染源普查等,建立生物质锅炉管理台账,2019年10月底前完成。生物质锅炉数量较多的地区要制定综合整治方案,开展专项整治。生物质锅炉应采用专用锅炉,配套旋风+布袋等高效除尘设施,禁止掺烧煤炭、垃圾、工业固体废物等其他物料。积极推进城市建成区生物质锅炉超低排放改造。加快推进燃气锅炉低氮改造,暂未制定地方排放标准的,原则上按照氮氧化物排放浓度不高于50毫克/立方米进行改造。2019年10月底前,北京、天津市基本完成燃气锅炉低氮改造。对已完成超低排放改造的电力企业,各地重点推进无组织排放控制、煤炭运输“公转铁”项目建设等工作。对于稳定达到超低排放要求的电厂,不得大范围强制要求治理“白色烟羽”;对于不能稳定达到超低排放的电厂,应对脱硫、脱硝、除尘等设施实施深度治理,协同控制三氧化硫等排放。
(三)积极调整运输结构。
12. 加快推进铁 路专用线建设。2019年10月底前,各地要对年货运量150万吨及以上的大型工矿企业和新建物流园区铁路专用线建设情况、企业环评批复要求建设铁路专用线落实情况等进行摸排,提出建设方案和工程进度表,确保2020年基本完成;各城市要逐一核实《交通运输部等九部门贯彻落实国务院办公厅〈推进运输结构调整三年行动计划(2018-2020)〉的通知》中铁路专用线重点建设项目(见附表2)落实情况,对工程进度滞后的,要分析查找原因,分类提出整改方案。各地要因地制宜,根据本地货物运输特征,大力发展多式联运;研究建设物流园区和专业物流基地,提高货运组织效率。北京市有效增加建材、生活物资、商品汽车铁路运输比例。山西省全面推进重点煤矿企业全部接入铁路专用线。山东省魏桥和信发集团等企业铁路专用线于2020年8月底前通车。
13. 大力提升铁路水路货运量。严格落实禁止汽运煤集港政策,严格禁止通过铁路运输至港口附近货场后汽车短驳集港或汽车运输至港口附近货场后铁路集港等变通行为。推进沿海主要港口和唐山港、黄骅港的矿石、焦炭等大宗货物改由铁路或水路运输。具有铁路专用线的大型工矿企业和新建物流园区,煤炭、焦炭、铁矿石等大宗货物铁路运输比例原则上达到80%以上。
14. 加快推进老旧车船淘汰。加快淘汰国三及以下排放标准的柴油货车、采用稀薄燃烧技术或“油改气”的老旧燃气车辆。各地应统筹考虑老旧柴油货车淘汰任务,2019年12月底前,淘汰数量应达到任务量的40%以上。各地要加强对“油改气”和采用稀薄燃烧技术车辆定期检验监管,严禁“油改气”车辆在定期检验时使用汽油通过检测。
15. 严厉查处机动车超标排放行为。强化多部门联合执法。各地要充分利用6063 交通违法处罚代码,采用路检路查和黑烟抓拍等方式,加大对超标车辆的违法处罚力度,并通过国家机动车超标排放数据平台,将相关信息及时上报,实现信息共享。建立超标柴油车黑名单制度,2019年10月底前,各地要将频繁超标车辆纳入黑名单并动态更新,实施生态环境、公安、交通等部门信息共享和联合惩戒。各地要加快在主要物流货运通道和城市主要入口布设排放检测站(点),针对柴油货车等开展常态化全天候执法检查,2019年10月底前,北京、天津实现主要货运通道和城市入口全覆盖,河北省各城市不少于5个。加大对物流园、工业园、货物集散地等车辆集中停放地,以及大型工矿企业、物流货运、长途客运、公交、环卫、邮政、旅游等重点单位入户检查力度,做到检查全覆盖。秋冬季期间,各地监督抽测的柴油车数量要大幅增加。
16. 开展油品质量检查专项行动。2019年10月底前,各地要以物流基地、货运车辆停车场和休息区、油品运输车、施工工地等为重点,集中打击和清理取缔黑加油站点、流动加油车,对不达标的油品追踪溯源,查处劣质油品存储销售集散地和生产加工企业,对有关涉案人员依法追究责任。山东省应对油品生产加工企业开展全面排查,对各地打击黑加油站点和流动加油车专项行动发现问题线索的油品生产加工企业进行突击检查,从源头杜绝假劣油品。开展企业自备油库专项执法检查,各地应对大型工业企业、公交车场站、机场和铁路货场自备油库油品质量进行监督抽测,严禁储存和使用非标油,依法依规关停并妥善拆除不符合要求的自备油罐及装置(设施),2019年10月底前完成。加大对加油船、水上加油站以及船舶用油等监督检查力度,确保内河和江海直达船、船舶排放控制区内远洋船舶使用符合标准的燃油。
17. 加强非道路移动源污染防治。各地要制定非道路移动机械摸底调查和编码登记工作方案,以城市建成区内施工工地、物流园区、大型工矿企业以及港口、码头、机场、铁路货场等为重点,2019年12月底前,全面完成非道路移动机械摸底调查和编码登记,并上传至国家非道路移动机械环保监管平台。加大对非道路移动机械执法监管力度。各地要建立生态环境、建设、港务、民航、铁路等部门联合执法机制,秋冬季期间每月抽查率不低于10%,对违规进入高排放控制区或冒黑烟等超标排放的非道路移动机械依法实施处罚,消除冒黑烟现象。
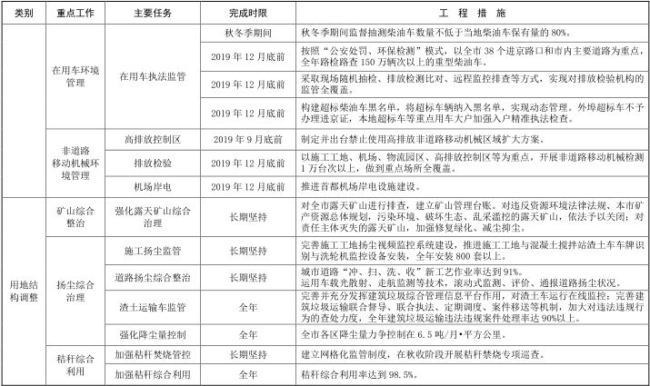
(四)优化调整用地结构。
18. 加强扬尘综合治理。严格降尘管控,各城市平均降尘量不得高于9吨/月·平方公里。鼓励各城市不断加严降尘量控制指标,实施网格化降尘量监测考核。山西省太原、阳泉市,山东省聊城市等要全面加大扬尘综合治理力度,确保降尘量达标;河北省廊坊市,山东省德州、淄博市要坚决遏制降尘量反弹势头。加强施工扬尘控制。施工工地要严格落实工地周边围挡、物料堆放覆盖、土方开挖湿法作业、路面硬化、出入车辆清洗、渣土车辆密闭运输“六个百分之百”。5000平方米及以上土石方建筑工地全部安装在线监测和视频监控设施,并与当地有关部门联网,鼓励地方对5000平方米以下工地提出安装要求。各类长距离的市政、城市道路、水利等线性工程,要合理降低土方作业范围,实施分段施工。轨道交通施工工地推行封闭化作业。鼓励各地推动实施“阳光施工”“阳光运输”,减少夜间施工数量。将扬尘管理工作不到位的不良信息纳入建筑市场信用管理体系,情节严重的,列入建筑市场主体“黑名单”。强化道路扬尘管控。扩大机械化清扫范围,对城市空气质量影响较大的国道、省道及城市周边道路、城市支路、背街里巷等,加大机械化清扫力度,提高清扫频次;推广主次干路高压冲洗与机扫联合作业模式,大幅度降低道路积尘负荷。构建环卫保洁指标量化考核机制。加强道路两侧裸土、长期闲置土地绿化、硬化,对国道、省道及物流园区周边等地柴油货车临时停车场实施路面硬化。加强堆场、码头扬尘污染控制。城区、城乡结合部等各类煤堆、灰堆、料堆、渣土堆等要采取苫盖等有效抑尘措施,灰堆、渣土堆要及时清运。加强港口作业扬尘监管,开展干散货码头扬尘专项治理,全面推进主要港口大型煤炭、矿石码头堆场防风抑尘、洒水等设施建设。
19. 严控露天焚烧。坚持疏堵结合,因地制宜大力推进秸秆机械还田和秸秆肥料化、原料化、饲料化、基料化、能源化等综合利用。强化地方各级政府秸秆禁烧主体责任,建立全覆盖网格化监管体系,充分利用网格化制度,加强“定点、定时、定人、定责”管控,综合运用卫星遥感、高清视频监控等手段,加强对各地露天焚烧监管。自 2019年9月起,开展秋收阶段秸秆禁烧专项巡查。在重污染天气期间,要派人驻村驻点,严控秸秆焚烧、烧荒、烧垃圾等行为。山西等地要加强矸石山综合治理,消除自燃和冒烟现象。
(五)有效应对重污染天气。
20. 深化区域应急联动。建立生态环境部和省级、市级生态环境部门的区域应急联动快速响应机制,当预测到区域将出现大范围重污染天气时,生态环境部基于区域会商结果,及时向省级生态环境部门通报预测预报结果,省级生态环境部门根据预测预报结果发布预警提示信息,立即组织相关城市按相应级别启动重污染天气应急预案,实施区域应急联动。各地生态环境部门要加强与气象部门的合作。淮海经济区内临沂、枣庄、日照、泰安、商丘、周口等非重点区域城市,应参照京津冀及周边地区预警启动标准,完善重污染天气应急预案,同步开展区域应急联动。秋冬季是重污染天气高发时期,各地可根据历史同期空气质量状况,结合国家中长期预测预报结果,提前研判未来空气质量变化趋势。当未来较长时间段内,有可能连续多次出现重污染天气过程,将频繁启动橙色及以上预警时,可提前指导行政区域内生产工序不可中断或短时间内难以完全停产的行业,预先调整生产计划,确保在预警期间能够有效落实应急减排措施。
21. 夯实应急减排清单。各地应根据《关于加强重污染天气应对夯实应急减排措施的指导意见》,严格按照Ⅲ级、Ⅱ级、Ⅰ级应急响应时,二氧化硫、氮氧化物、颗粒物和VOCs的减排比例分别达到全社会排放量10%、20%和30%以上的要求,完善重污染天气应急减排清单,做到涉气企业和工序全覆盖。指导工业企业制定“一厂一策”实施方案,明确不同应急等级条件下停产的生产线、工艺环节和各类减排措施的关键性指标,细化各减排工序责任人及联系方式等。2019年8月底前,各地按相关要求在重污染天气应急管理平台上填报应急减排清单,实现清单电子化管理。生态环境部对各地上报的应急减排清单实施评估。
22. 实施差异化应急管理。对重点行业中钢铁、焦化、氧化铝、电解铝、炭素、铜冶炼、陶瓷、玻璃、石灰窑、铸造、炼油和石油化工、制药、农药、涂料、油墨等15个明确绩效分级指标的行业,应严格评级程序,细化分级办法,确定A、B、C级企业。原则上,A级企业生产工艺、污染治理水平、排放强度等应达到全国领先水平,在重污染期间可不采取减排措施;B级企业应达到省内标杆水平,适当减少减排措施。对其他16个未实施绩效分级的重点行业,各省(市)应结合本地实际情况,制定统一的应急减排措施,或自行制定绩效分级标准,实施差异化管控。对非重点行业,各地应根据行业排放水平、对环境空气质量影响程度等,自行制定应急减排措施。对行政区域内较集中、成规模的特色产业,应统筹采取应急减排措施。对各类污染物不能稳定达标排放,未达到排污许可管理要求,或未按期完成秋冬季大气污染综合治理任务的企业,不纳入绩效分级范畴,应采取停产措施或最严级别限产措施,以生产线计。
(六)加强基础能力建设。
23. 完善环境监测网络。自2019年10月起,各省(市)每月10日前将审核后的上月区县环境空气质量日报数据报送中国环境监测总站。2019年12月底前,各城市完成国家级新区、高新区、重点工业园区及港口、机场环境空气质量监测站点建设。2020年 1月起,生态环境部定期对机场环境空气质量进行排名;各省对高新区、重点工业园区等环境空气质量进行排名。
24. 强化污染源自动监控体系建设。2019年12月底前,生态环境部出台固定污染源VOCs排放连续监测技术规范、VOCs便携式监测技术规范。各地要严格落实排气口高度超过45米的高架源安装自动监控设施,数据传输有效率达到90%的要求,未达到的实施整治。2019年12月底前,各地应将石化、化工、包装印刷、工业涂装等VOCs排放重点源,以及涉冲天炉、玻璃熔窑、以煤和煤矸石为燃料的砖瓦烧结窑、耐火材料焙烧窑(电窑除外)、炭素焙(煅)烧炉(窑)、石灰窑、铬盐焙烧窑、磷化工焙烧窑、铁合金矿热炉和精炼炉等工业炉窑的企业,原则上纳入重点排污单位名录,安装烟气排放自动监控设施,并与生态环境部门联网。平板玻璃、建筑陶瓷等设有烟气旁路的企业,自动监控设施采样点应安装在原烟气与净化烟气混合后的烟道或排气筒上;不具备条件的,旁路烟道上也要安装自动监控设施。企业在正常生产以及限产、停产、检修等非正常工况下,均应保证自动监控设施正常运行并联网传输数据。各地对出现数据缺失、长时间掉线等异常情况,要及时进行核实和调查处理。鼓励各地对颗粒物、VOCs无组织排放突出的企业,要求在主要排放工序安装视频监控设施。具备条件的企业,应通过分布式控制系统(DCS)等,自动连续记录环保设施运行及相关生产过程主要参数。
25. 建设机动车“天地车人”一体化监控系统。2019年12月底前,各省(市)完成机动车排放检验信息系统平台建设,形成遥感监测、定期排放检验、入户抽测数据国家-省-市三级联网,数据传输率达到95%以上;各城市完成重污染天气车辆管控平台建设。年销售汽油量大于5000吨的加油站应安装油气回收自动监控设备,加快与生态环境部门联网。
26. 加强执法能力建设。加大执法人员培训力度,各地应围绕大气污染防治的法律法规、标准体系、政策文件、治理技术、监测监控技术规范、现场执法检查要点等方面,尤其是秋冬季攻坚重点任务,定期开展培训,提高执法人员业务能力和综合素质。提高执法装备水平,配备便携式大气污染物快速检测仪、VOCs泄漏检测仪、微风风速仪、油气回收三项检测仪、路检执法监测设备等。大力推进智能监控和大数据监控,充分运用执法APP、自动监控、卫星遥感、无人机、电力数据等高效监侦手段,提升执法能力和效率。
三、保障措施
(七)加强组织领导。
各地要切实加强组织领导,把秋冬季大气污染综合治理攻坚行动放在重要位置,作为打赢蓝天保卫战的关键举措。各有关部门要按照打赢蓝天保卫战职责分工,指导各地落实任务要求,完善政策措施,加大支持力度。地方各级党委和政府要坚决扛起打赢蓝天保卫战的政治责任,全面落实“党政同责”“一岗双责”,对本行政区域的大气污染防治工作及环境空气质量负总责,主要领导为第一责任人。各城市要将本地 2019-2020年秋冬季大气污染综合治理攻坚行动方案(见附表 3)细化分解到各区县、各部门,明确时间表和责任人,主要任务纳入地方党委和政府督查督办重要内容;建立重点任务完成情况定期调度机制,有效总结经验,及时发现问题,部署下一步工作。企业是污染治理的责任主体,要切实履行社会责任,落实项目和资金,确保工程按期建成并稳定运行。中央企业要起到模范带头作用。
(八)加大政策支持力度。
加快制定中央财政对京津冀及周边地区农村居民天然气取暖运营补贴政策,确保农村居民用得起、用得好。进一步强化中央大气污染防治专项资金安排与地方环境空气质量改善联动机制,充分调动地方政府治理大气污染积极性。地方各级人民政府要加大本级大气污染防治资金支持力度,重点用于散煤治理、工业污染源深度治理、燃煤锅炉整治、柴油货车污染治理、大气污染防治能力建设等领域。各级生态环境部门配合财政部门,针对本地大气污染防治重点,做好大气专项资金使用工作,加强预算管理。各省(市)要对大气专项资金使用情况开展绩效评价。研究制定“散乱污”企业综合治理激励政策。研究京津冀及周边地区重大项目环评区域协调机制。加大信贷融资支持力度。支持依法合规开展大气污染防治领域的政府和社会资本合作(PPP)项目建设。支持符合条件的企业发行企业债券进行直接融资,募集资金用于大气污染治理等。鼓励政策性、开发性金融机构在业务范围内,对大气污染防治、清洁取暖和产业升级等领域符合条件的项目提供信贷支持,引导社会资本投入。加大价格政策支持力度。完善天然气门站价格政策,京津冀及周边地区居民“煤改气”采暖期天然气门站价格不上浮。各省(市)要落实好《关于北方地区清洁供暖价格政策的意见》,完善峰谷分时价格制度,实行采暖用电销售侧峰谷电价,延长采暖用电谷段时长至10个小时以上,进一步扩大采暖期谷段用电电价下浮比例;建立采暖用电的市场化竞价采购机制,采暖用电参加电力市场化交易谷段输配电价减半执行。落实好对高污染、高耗能和产能过剩行业的差别化电价、水价政策,对限制类企业大幅提高电价,支持各地根据实际需要扩大差别电价、阶梯电价执行行业范围,提高加价幅度。铁路运输企业完善货运价格市场化运作机制,规范辅助作业环节收费,积极推行铁路运费“一口价”。研究实施铁路集港运输和疏港运输差异化运价模式,降低回程铁路空载率。推动建立完善船舶、飞机使用岸电的供售电机制,通过政府补贴、相关企业让利等方式,降低岸电使用价格。
(九)全力做好气源电源供应保障。
抓好天然气产供储销体系和调峰能力建设。加快 2019年天然气基础设施互联互通重点工程建设,确保按计划建成投产。地方政府、城镇燃气企业和不可中断大用户、上游供气企业要加快储气设施建设步伐。优化天然气使用方向,采暖期新增天然气重点向京津冀及周边地区等倾斜,保障清洁取暖与温暖过冬。各地要进一步完善调峰用户清单,夯实“压非保民”应急预案。地方政府对“煤改电”配套电网工程和天然气互联互通管网建设应给予支持,统筹协调项目建设用地等。国有企业要切实担负起社会责任,加大投入,确保气源电源稳定供应。中石油、中石化、中海油要积极筹措天然气资源,加快管网互联互通和储气能力建设,做好清洁取暖保障工作。国家电网公司要进一步加大“煤改电”实施力度,在条件具备的地区加快建设一批输变电工程,与相关城市统筹“煤改电”工程规划和实施,提高以电代煤比例。
(十)加大环境执法力度。
各地要围绕秋冬季大气污染综合治理重点任务,提高执法强度和执法质量,切实传导压力,推动企业落实生态环境保护主体责任,引导企业由“要我守法”向“我要守法”转变。提高环境执法针对性、精准性,针对生态环境部强化监督定点帮扶中发现的突出问题和共性问题,各地要举一反三,仔细分析查找薄弱环节,组织开展专项执法行动。强化颗粒物和VOCs无组织排放监管,联合监测等部门加强对污染源在线监测数据质量比对性检查,严厉打击违法排污、弄虚作假等行为。对固定污染源排污许可清理整顿中“先发证再整改”的企业,加大执法频次,确保企业整改到位。加强联合执法。在“散乱污”企业整治、油品质量监管、柴油车尾气排放抽查、扬尘管控等领域实施多部门联合执法,建立信息共享机制,形成执法合力。加大联合惩戒力度,多措并举治理低价中标乱象。将建设工程质量低劣的环保公司和环保设施运营管理水平低、存在弄虚作假行为的运维机构列入失信联合惩戒对象名单,纳入全国信用信息共享平台,并通过“信用中国”“国家企业信用信息公示系统”等网站向社会公布。加大重污染天气预警期间执法检查力度。在重污染天气应急响应期间,各地区、各部门要系统部署应急减排工作,加密执法检查频次,严厉打击不落实应急减排措施、超标排污等违法行为。要加强电力部门电量数据、污染源自动监控数据等应用,实现科技执法、精准执法。加大违法处罚力度,各地应按照《最高人民法院 最高人民检察院关于办理环境污染刑事案件适用法律若干问题的解释》《关于办理环境污染刑事案件有关问题座谈会纪要》等,对重污染天气应对期间违法行为依法依规从严处罚。
(十一)开展强化监督 定点帮扶。
生态环境部统筹全国生态环境系统力量,持续开展蓝天保卫战重点区域强化监督定点帮扶工作,实现“2+26”城市全覆盖。秋冬季期间,重点监督各地督办问题整改和群众信访案件办理、“煤改气”“煤改电”、锅炉窑炉淘汰改造、燃煤小火电机组淘汰、超低排放改造和特别排放限值执行、重污染天气应急预案修订和执行、“散乱污”企业排查整治、排污许可和依证监管、打击黑加油站点和油品质量检测、“公转铁”项目建设等方面落实情况,对发现的问题实行“拉条挂账”式跟踪管理,督促地方建立问题台账,制定整改方案;对地方“举一反三”落实情况加强现场核实,督促整改到位,防止问题反弹。强化监督定点帮扶工作组要切实增强帮扶意识和本领,帮助地方和企业共同做好大气污染防治工作。包保单位要加强宏观指导,组织大气污染防治联合攻关小组共同参与监督帮扶,完善“一市一策”治理方案;定期对攻坚任务进展和目标完成情况进行分析研判,对工作滞后、问题突出的,及时预警并报告;深入一线基层和企业开展调查研究,针对共性问题、突出问题等提出工作建议,指导地方优化污染治理方案,推动秋冬季大气污染综合治理各项任务措施取得实效;针对地方和企业反映的技术困难和政策问题,组织开展技术帮扶和政策解读,切实帮助地方政府和企业解决污染防治工作中的具体困难和实际问题。
(十二)强化中央生态环保督察和大气专项督察。
将秋冬季大气污染综合治理攻坚行动落实情况作为第二轮中央生态环境保护督察重要内容,始终坚持问题导向,以解决突出大气环境问题、改善环境空气质量、推动高质量发展为重点,夯实地方政府及有关部门责任。针对重点攻坚任务落实不力、重污染天气频发、环境空气质量改善达不到时序进度要求甚至恶化的地区视情开展点穴式、机动式专项督察。
(十三)实施严格考核问责。
制定量化问责办法,对重点攻坚任务落实不力,或者环境空气质量改善不到位且改善幅度排名靠后的,实施量化问责。综合运用排查、交办、核查、约谈、专项督察“五步”监管机制,压实工作责任。京津冀及周边地区大气污染防治领导小组办公室定期调度各地重点任务进展情况。秋冬季期间,生态环境部每月通报各地空气质量改善情况;对空气质量改善幅度达不到时序进度或重点任务进展缓慢的城市下发预警通知函;对每季度空气质量改善幅度达不到目标任务或重点任务进展缓慢或空气质量指数(AQI)持续“爆表”的城市,公开约谈政府主要负责人;对未能完成终期空气质量改善目标任务或重点任务进展缓慢的城市,严肃问责相关责任人,实行区域环评限批。发现篡改、伪造监测数据的,考核结果直接认定为不合格,并依法依纪追究责任。




